机构研究

e8体育 研究道德委员会 (REB)

研究道德委员会成员

会员职位REB 状态
克里·麦克唐纳图书馆和学术服务总监椅子
切尔西·维莱琴科行政助理行政支持
莉丝·汉密尔顿社区成员社区成员
黛博拉·古拉尔护理讲师会员
阿特雷亚·马德罗研究服务馆员会员
彼得·纽伯里教育开发者会员
安吉拉·康塞普西翁经理研究补助金会员
克劳迪斯·苏丁师资发展顾问会员
乔伦·加劳尔研究合作与创新总监当然

REB 程序

  1. 如果您是研究或申请研究伦理的新手,请阅读以下指南.
    本指南将帮助您确定哪些项目需要道德批准,并简要描述在应用学院申请研究道德时需要考虑的一些道德原则。如果这是您第一次申请研究伦理,我们强烈鼓励我们的研究界联系研究伦理委员会主席,讨论您的项目可能产生的伦理影响。
  2. 当前所有 REB 表单均位于此网页底部。如需填写申请表方面的帮助,请。有关您的项目何时需要提交研究伦理的进一步指导,您可以查看最近的这篇文章.
  3. 如果您计划开展涉及调查、访谈或收集任何人类受试者(包括学生和同事)数据的研究,则需要提交 REB 申请。
  4. 所有向 e8体育 研究道德委员会提交的材料都将以电子方式提交至reb@rrc.ca
  5. 如需申请流程方面的帮助或有关如何将研究伦理应用于您的项目的问题,请发送电子邮件reb@rrc.ca
  6. e8体育 REB 遵循管理涉及人类受试者的研究的道德准则,如.
  7. 向 REB 提交的所有提交材料都要求被列为首席研究员 (PI) 或联合 PI 的研究人员,包括学生研究人员(如果列为 PI),提交完成证明向研究人员介绍三理事会政策声明的原则。
    1. 如果没有完成 TCPS-2 CORE 教程的证明,将不会审核协议。
    2. 研究人员需要在 CORE 教程系统中创建一个帐户,e8体育 列在选项的下拉菜单中。
    3. 本教程平均需要 3 小时才能完成,具体取决于您在系统中探索的活动数量。本教程将引导研究人员了解三理事会政策声明的核心原则。
    4. 完成本教程后,您将获得一份 PDF 证书以保存记录。该教程只需完成一次,并且没有过期时间。如果您自 2011 年开始以来已完成本教程,您的证书将被接受。
  8. 基于课程的研究所需的流程。  如果您是一名教师,并且已完成一项作业,要求学生出于研究目的采访或调查人类受试者,请完成新的基于课程的研究申请表.
  9. 下面列出了申请截止日期。请等待五周的时间来完成审核。可以使用授权流程来审查最小风险协议。高风险协议将由所有董事会成员审查。

每月会议日期,2025/2026

会议日期所有协议的提交截止日期
2025 年 9 月 12 日2025 年 8 月 15 日
2025 年 10 月 16 日2025 年 9 月 18 日
2025 年 11 月 18 日2025 年 10 月 21 日
2025 年 12 月 16 日2025 年 11 月 18 日
2026 年 1 月 21 日2025 年 12 月 24 日
2026 年 2 月 19 日2026 年 1 月 22 日
2026 年 3 月 16 日2026 年 2 月 16 日
2026 年 4 月 23 日2026 年 3 月 26 日
2026 年 5 月 20 日2026 年 4 月 22 日
2026 年 6 月 18 日2026 年 5 月 21 日
  1. 已按照 TCPS 政策由另一家加拿大高等教育机构的研究伦理委员会预先批准的方案,可以提交预先批准的方案附录(参见下面的表格),并附上原批准机构的批准表格和批准证书。
  2. 研究人员应审查 e8体育 政策R1 – 涉及人类受试者的研究 在提交他们的协议之前。

REB 提交流程

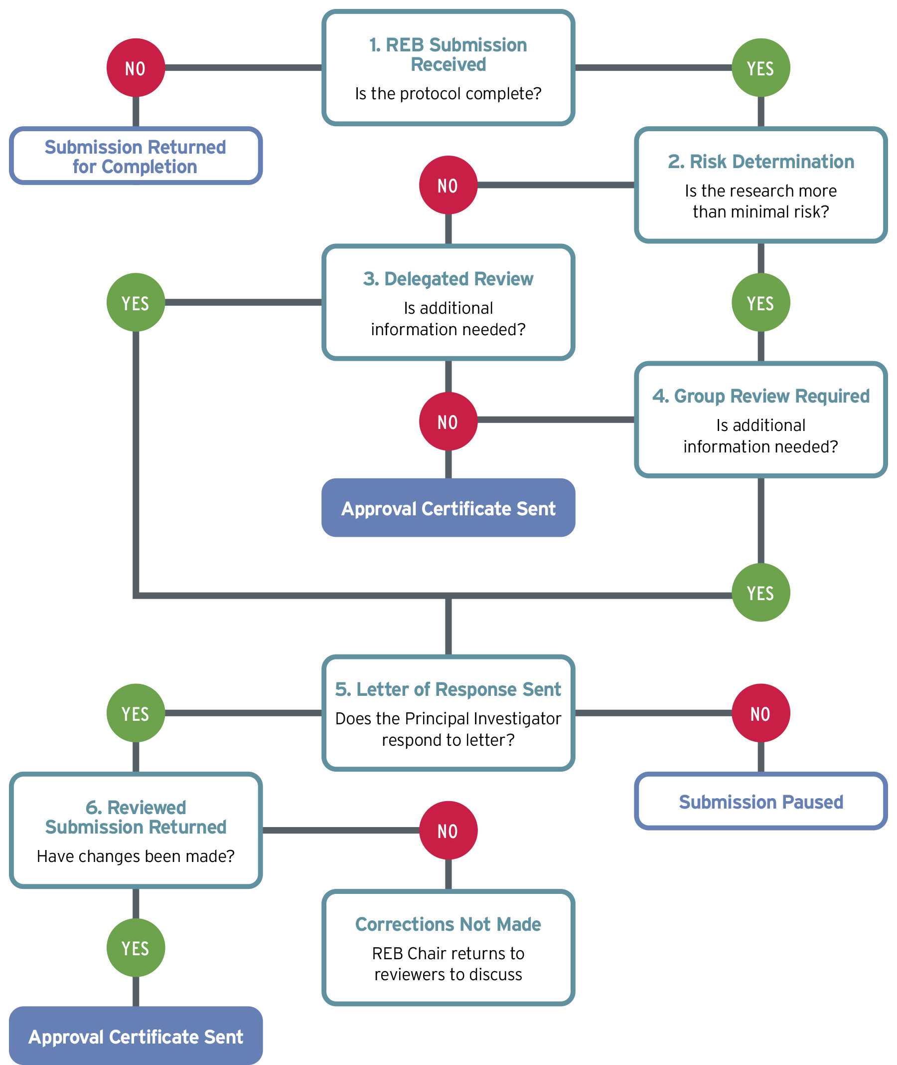
提交流程流程图
  1. 已收到 REB 提交内容: 提交内容(也称为协议)将通过 reb.rrc.ca 电子邮件地址接收。 REB 主席审核提交的内容:是否完整,是否包含按照 REB 网站上的说明提供的所有必要信息和文件?

    协议是否完整?
    • 如果否,提交内容将返回给首席研究员 (PI),并提供进一步的修改说明并作为新提交内容发送。
    • 如果是,请继续执行步骤 2:风险确定
  2. 风险确定: 主席决定研究的风险级别,从最小风险到大于最小风险。 

    这是否超出了最低风险?
    • 如果否,请继续执行步骤 3:委托审核
    • 如果是,请继续执行步骤 4:需要进行小组审核
  3. 委托审核: 主席指派两名 REB 成员根据志愿者和/或相关专业知识的要求来审查提交的内容。审阅者转发概述问题和/或建议的文件。主席编制结果。 

    是否需要其他信息和/或有疑问?
    • 如果否,则会发送批准证书和 PI
    • 如果是,请继续执行第 5 步:发送回复信
  4. 需要进行小组审核: 提交内容已添加到即将举行的 REB 会议议程中。成员在会议上讨论,主席汇总结果。

    是否需要其他信息和/或有疑问?
    • 如果否,则会发送批准证书。 
    • 如果是,请继续执行第 5 步:发送回复信
  5. 已发送回复信: 主席起草给 PI 的初步回复信,说明审核者的建议和所需的更改:

    PI 回复信件吗?
    • 如果否,提交将暂停,等待回复并返回修改后的材料。在对 PI 进行一次电话/电子邮件跟进后,主席将提交标记为无回复。如果稍后收到答复,主席将返回 REB 进行讨论。
    • 如果是,请参阅第 6 步:已审核的提交内容已返回
  6. 已审核的提交已返回: 一旦 PI 返回提交内容,主席就会审核编辑内容。

    所有问题都已得到解决并进行了更改吗?
    • 如果否,主席将返回委派审核员(风险最小)或 REB(风险大于风险)进行讨论。 PI 必须按照主席的要求进行更正。从更正到回复函的这一过程会重复进行,直到做出更正为止。在某些情况下,PI 可能会提供额外的信息或解释(代替做出更改),这需要 REB 进行讨论并做出不同的决定(即删除原始请求或不同的请求)。流程再次从第 5 步开始:发送回复信。

      最终,如果 PI 不愿意进行 REB 要求的更改,REB 有权拒绝批准该研究项目。 
    • 如果是,则会发送批准证书。 

表格

e8体育e8体育网位于 Anishinaabeg、Ininiwak、Anishininwak、Dakota Oyate 和 Denésuline 以及红河梅蒂斯国家家园的土地上。

我们承认并遵守第 3 号条约 Territory Shoal Lake 40 First Nation,这是温尼伯清洁饮用水的来源。此外,我们承认条约领土为我们提供了在个人和职业生活中使用的电力。